跳到主要內容區
中山醫學大學
心理學系暨臨床心理學碩士班
Department of Psychology, Chung Shan Medical University
Menu
Menu
系所資訊
系所簡介
系所簡報
心理學系核心能力
成員簡介
專任教師
兼任教師
附設醫院授課教師
行政人員
設備資訊
心理測驗工具
專業教室
課程資訊
大學部
臨床心理學碩士班
制度法規
大學部
臨床心理學碩士班
招生訊息
大學部
碩士班
募款專區
募款計畫
Menu
中山醫學大學首頁
English
網站管理
畢業生流向追蹤問卷專區
本功能需使用支援JavaScript之瀏覽器才能正常操作
首頁
活動公告
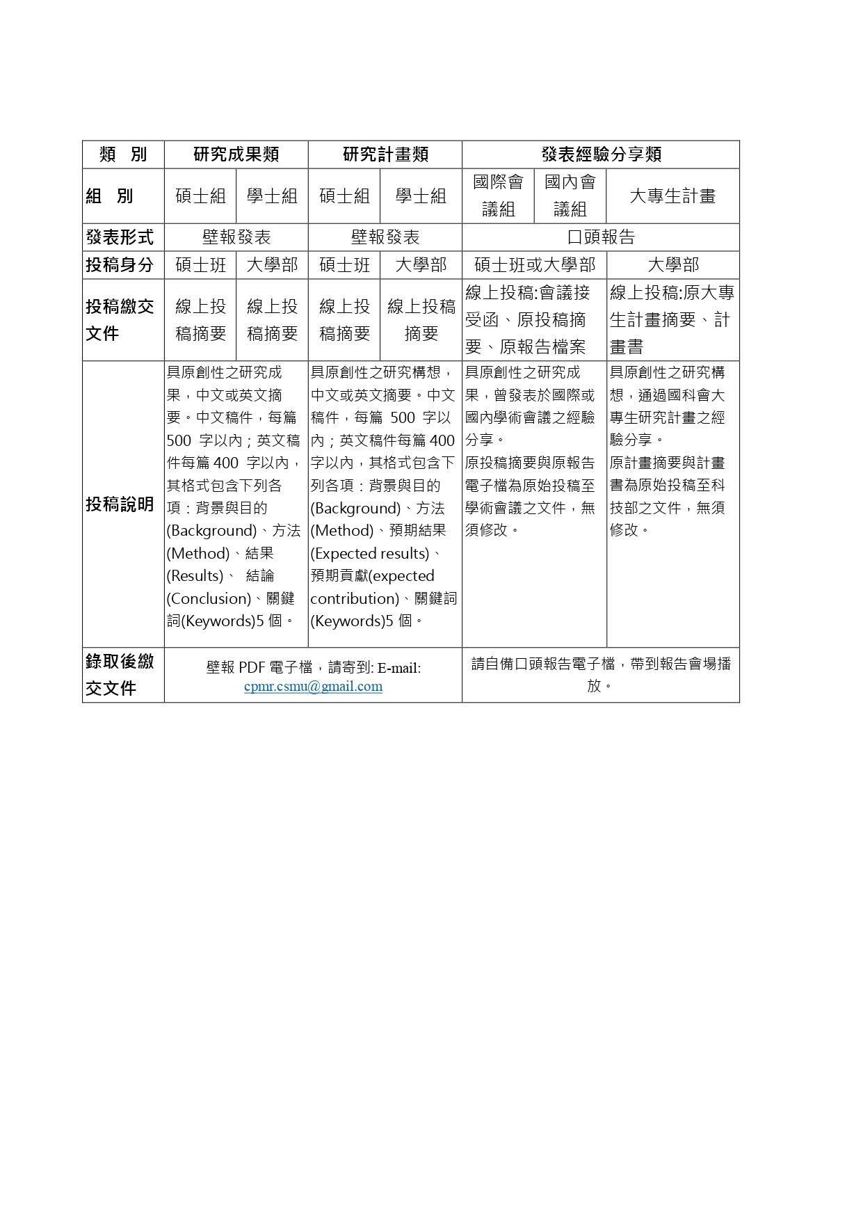
115/03/11(三)2026年【臨床心理暨心智科學研究成果發表會】徵稿公告
最後更新日期 :
2026-02-11
瀏覽數:
友善列印
分享
Close (Esc)
Share
Toggle fullscreen
Zoom in/out
Previous (arrow left)
Next (arrow right)